Ministerio de Ciencia e Innovación

Publicada la nueva edición de la Guia Clínica Europea para las Enfermedades del Ciclo de la Urea

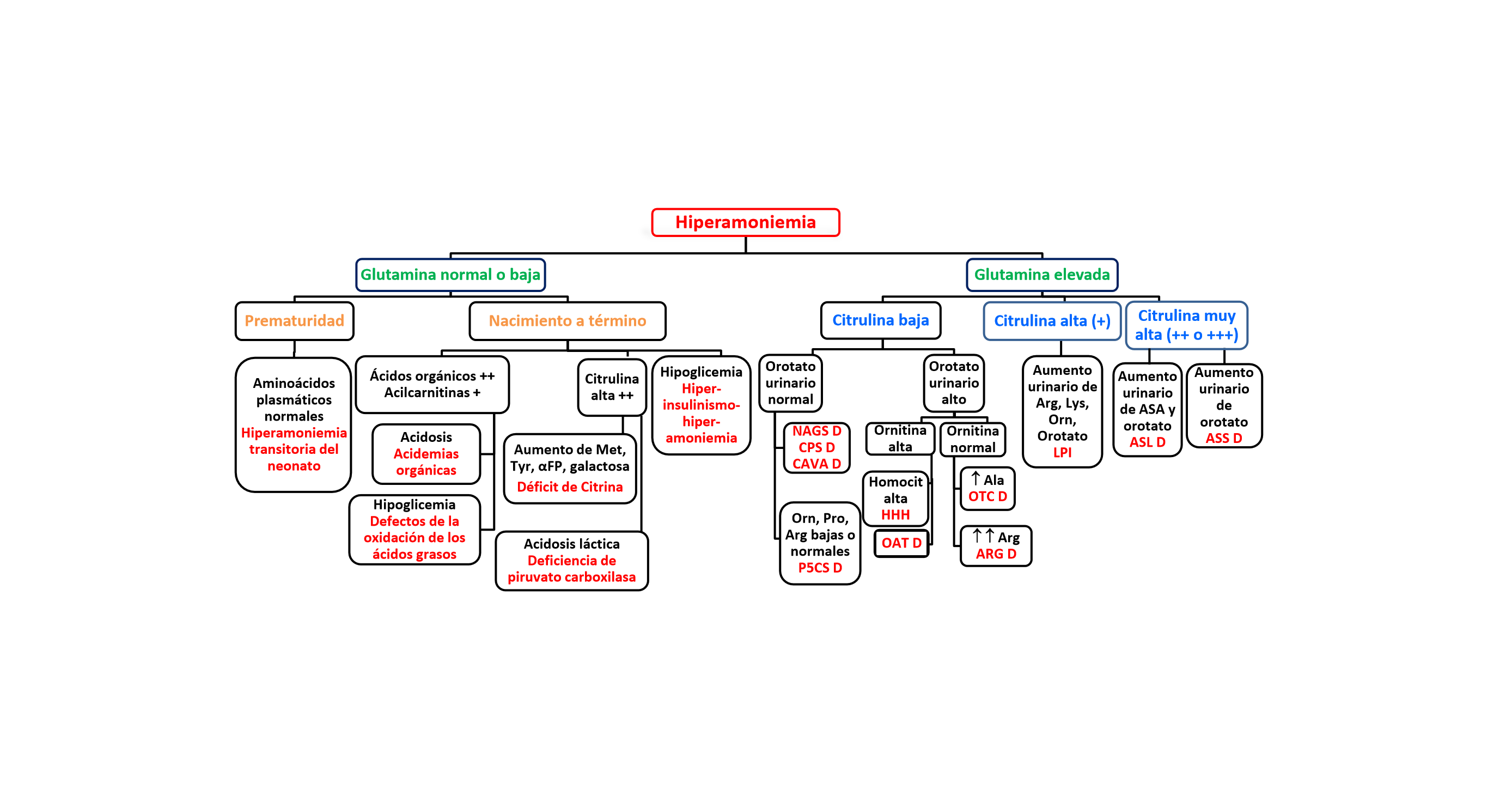
Algoritmo para el diagnóstico de las enfermedades del ciclo de la urea, simplificado del que se ofrece en la guía clínica.
CIBERER | jueves, 13 de febrero de 2020

Investigadores de la U739 CIBERER que lidera Vicente Rubio en el IBV-CSIC y del Grupo Clínico Vinculado liderado por Guillem Pintos en la Fundación Instituto de Investigación Germans Trias i Pujol han participado en la nueva edición de la Guía Clínica Europea para las Enfermedades del Ciclo de la Urea publicada en la revista Journal of Inherited Metabolic Disease.

Esta nueva guía, que actualiza la que se apareció en 2012, incluye los importantes avances que se han producido en la comprensión molecular, el diagnóstico y la terapia de los errores del ciclo de la urea, incluido el desarrollo de un nuevo medicamento de uso general en la mayoría de los trastornos más frecuentes de dicho ciclo, el uso más extenso del trasplante hepático temprano y la generalización del uso de técnicas dialíticas en neonatos.

Esta nueva guía también incorpora la identificación de nuevas enfermedades vinculadas al ciclo de la urea (por ejemplo, los déficits de anhidrasa carbónica 5A y de pirrolin-5-carboxilato sintetasa) y la localización en Europa de trastornos previamente considerados exclusivos de Oriente, como el caso del déficit de citrina.

El CIBERER ya participó en la elaboración de la primera guía clínica europea sobre las enfermedades del ciclo de la urea del 2012, propiciando incluso una de las reuniones del grupo de expertos encargados de dicha elaboración, que se realizó en Valencia enmarcada en el Proyecto Europeo E-IMD (ahora U-IMD) de la Dirección General de Salud y Consumo (DGSANCO) de la Unión Europea.

Artículo de referencia:

Suggested guidelines for the diagnosis and management of urea cycle disorders: First revision. Häberle J*, Burlina A, Chakrapani A, Dixon M, Karall D, Lindner M, Mandel H, Martinelli D, Pintos-Morell G, Santer R, Skouma A, Servais A, Tal G, Rubio V*, Huemer M*, Dionisi-Vici C*. Journal of Inherited Metabolic Disease. 2019 Nov;42(6):1192-1230. *Autores de correspondencia https://doi.org/10.1002/jimd.12100