Ministerio de Ciencia e Innovación

Identifican una firma genética común en tres enfermedades raras de la piel con propensión al cáncer

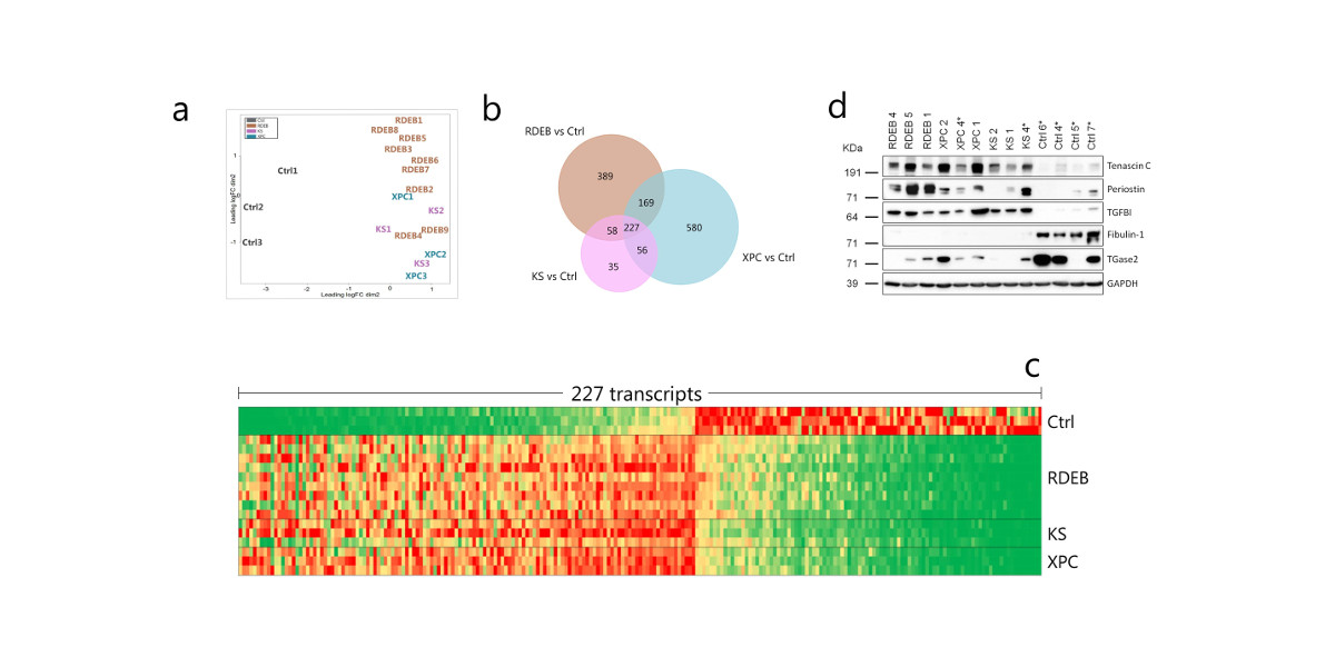
(*)
CIBERER | viernes, 22 de febrero de 2019

Investigadores de la U714 CIBERER que lidera Marcela del Río en colaboración con la U715 coordinada por Joaquín Dopazo han identificado una firma genética común en tres enfermedades raras de la piel o genodermatosis (la epidermolisis bullosa distrófica recesiva, el síndrome de Kindler y el xeroderma pigmentoso). Estos hallazgos permitirán, en un futuro cercano, diseñar aproximaciones terapéuticas eficaces y seguras basadas en evidencias científicas robustas.

A través de un análisis global de expresión génica (transcriptómica) los investigadores lograron encontrar y validar una firma genética común a dichas genodermatosis (en células de pacientes). Dicho perfil apunta a una activación celular y alteración del microambiente dérmico (capa inferior de la piel) que favorecería la progresión de la enfermedad así como la aparición y desarrollo del cáncer cutáneo.

La epidermolisis bullosa distrófica recesiva y el síndrome de Kindler son enfermedades de fragilidad cutánea, generadas por mutaciones en genes esenciales para el anclaje entre las dos capas de la piel. Pacientes con dichas enfermedades sufren erosiones y heridas crónicas en piel y mucosas, lo que desencadena procesos de cicatrización alterados y facilita el desarrollo de carcinomas epidermoides metastásicos. Por otra parte, el xeroderma pigmentoso (grupo C) es una enfermedad caracterizada por una alta sensibilidad a la luz UV, producto de una deficiencia en los mecanismos de reparación del ADN, lo que conlleva un riesgo unas 10.000 veces superior de desarrollar cáncer de piel.

Este estudio, publicado en el British Journal of Dermatology, aporta luz sobre los mecanismos moleculares subyacentes a las enfermedades y plantea nuevas dianas farmacológicas útiles en el tratamiento de las patologías. Esta posibilidad de tratar terapéuticamente a pacientes (por ejemplo, con medicamentos reposicionados) es una prioridad clínica para mejorar su calidad de vida.

En el estudio han participado también investigadores de la U726 CIBERER que lidera Susana Puig en el Hospital Clínic de Barcelona, el Hospital La Paz de Madrid, el Hospital Sant Pau de Barcelona y el Centro de Investigación Príncipe Felipe de Valencia.

Artículo de referencia:

“Fibroblasts activation and abnormal extracellular matrix remodelling as common hallmarks in three cancer‐prone genodermatoses”. Chacón-Solano E, León C, Díaz F, García-García F, García M, Escámez MJ, Guerrero-Aspizua S, Conti C, Mencía A, Martínez-Santamaría L, Llames S, Pévida M, Carbonell-Caballero J, Puig-Butillé JA, Maseda R, Puig S, de Lucas R, Baselga E, Larcher F, Dopazo J, del Río M. British Journal of Dermatology. doi: 10.1111/bjd.17698

(*) Explicación de la imagen: (a) Firma de expresión genética en fibroblastos de pacientes EBDR, SK y XPC, en comparación con donantes sanos. (b; c) Se identificó una alteración común a las tres enfermedades de 227 genes, (d) con especial representación de aquellos asociados a cambios en la matriz extracelular.